近日,bat365正版唯一官网陈卫教授团队在国际知名期刊eLife在线发表题为“Circular RNA HMGCS1 sponges MIR4521 to aggravate type 2 diabetes-induced vascular endothelial dysfunction”的研究论文,该论文阐明了非编码RNA(circHMGCS1和MIR4521)在2型糖尿病血管内皮功能障碍中的生理作用和相互作用机制,并揭示了调节circHMGCS1和MIR4521的表达可作为预防2型糖尿病相关心血管疾病的潜在策略。

心血管疾病是糖尿病患者发病和死亡的主要原因,超过30%的2型糖尿病患者患有心血管并发症,而50%的2型糖尿病患者死亡是由心血管疾病造成的。血管内皮功能障碍是2型糖尿病发展为心血管疾病的始动因素。高血糖、过多的游离脂肪酸,胰岛素抵抗等因素,会导致血管内皮中过量的活性氧产生、抑制内皮中一氧化氮的生成和促进内皮型一氧化氮合酶的解偶联,从而促进内皮功能障碍的发展,并且削弱了内皮介导的血管舒张功能,破坏内皮屏障,促进心血管疾病的发展。然而,在糖尿病引起的血管损伤中,关键分子触发内皮功能障碍的机制仍不清楚。为了明确这一具体分子机制,研究团队从非编码RNA调控角度探究了其对2型糖尿病血管内皮功能障碍的作用机制,综合运用转录组学、腺相关病毒、双荧光素酶、RNA荧光原位杂交和免疫共沉淀等技术,在细胞、动物和分子水平深入揭示了非编码RNA在调控2型糖尿病血管内皮功能的分子机制。

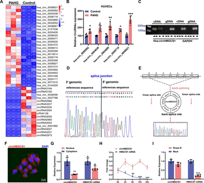
circRNA在内皮细胞功能障碍中的表达差异(图源自eLife)
研究团队发现了环状RNA(circRNA)在糖尿病内皮细胞中表达上调,其中circHMGCS1因其高丰度和稳定性而受到关注,并且circHMGCS1过表达通过促进血管内皮功能障碍。研究还揭示了microRNA-MIR4521与circHMGCS1的相互作用:MIR4521在内皮功能障碍中的表达显著降低,但其过表达能够减缓内皮功能障碍的发展。此外,精氨酸酶1作为MIR4521的下游靶点,其活性和表达在内皮功能障碍中显著增加,并且circHMGCS1和MIR4521的相互作用调控精氨酸酶1的表达。反之,精氨酸酶1的表达缺失导致circHMGCS1与MIR4521无法调控内皮功能。因此,circHMGCS1、MIR4521和ARG1共同构成了调控2型糖尿病血管内皮功能障碍的ceRNA网络。该研究提示通过靶向抑制circHMGCS1或过表达MIR4521,可能为2型糖尿病相关心血管疾病的防治提供新的策略,也为发掘靶向调控非编码RNA改善2型糖尿病的食品功能因子或天然药物提供了新的研究思路。
该研究是食品科学、分子生物学、生物信息学、转化医学等多学科交叉融合的研究成果。论文第一作者为博士研究生张明,通讯作者为浙江大学陈卫教授。该研究受到国家自然科学基金和浙江省重点研发计划项目的资助。
原文链接:https://elifesciences.org/articles/97267
